|
〖课程背景〗
随着现代科技的不断进步,企业的设备占企业资产的比重越来越大,但是许多企业的员工对设备的点检、维护和检修能力却没有同步增长,这样设备故障率居高不下。于是,面对维护、检修这些先进装备的要求就越来越高的时候,提升员工设备现场点检、预防性维修保养能力的需求就日渐突出。
TPM是现今竞争企业的管理潮流,近年来实施TPM(Total Productive Maintenance)的企业急速增加,并展现出丰硕的成果,因为只要实施TPM便可以成为「赚钱的现场」。它以企业现有设备为中心、以生产现场为核心的管理法,追求生产系统效率之极限(总合的效率化)。在TPM实施中,分别针对这些损失,进行个别改善,把设备的效率提升到最大极限,它被高度评价为从保养活动开始的一种以全员参与的小组方式,创建设计优良的设备系统,提高现有设备的最高限运用,实现安全性和高质量,防止错误发生,从而使企业达到降低成本和全面生产效率的提高。该研修班应运而生,它将展示成功的中外现代企业是如何综合运用和推进TPM,协助企业打造一流的TPM设备管理体系,拓宽学员视野,改善学员心智模式,感悟TPM设备管理的真谛 。
2016年04月10-13日 上海市
〖适合对象〗
企业生产部、设备管理部副总/厂长/总工程师/部长/部门经理/主管/车间主任/工程师/现场班组长及相关中高层管理人员以及TPM推进小组成员等(组团参加效果最佳)
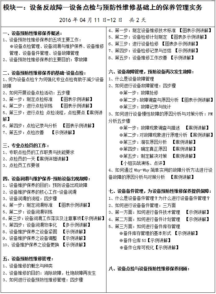
〖课程内容〗
〖联系方式〗
咨询热线:400-106-8815转101
传 真:010-6580 0652
直拨电话:010-5948 3070
邮 箱:zkyeya@126.com
手 机:180 0132 6538 庞老师
|